2024年中国战略性新兴产业之——智能终端产业全景图谱(附市场供需规模、区域
2024年中国战略性新兴产业之——智能终端产业全景图谱(附市场供需规模、区域布局、企业布局和技术体系等)
行业主要上市公司:小米集团 ( 01810 ) ;创维数字 ( 000810 ) ;美的集团 ( 000333 ) ;海尔智家 ( 600690 ) ;格力电器 ( 000651 ) ;长虹美菱 ( 000521 ) ;科沃斯 ( 603486 ) ;海信家电 ( 000921 ) 等 ;
本文核心数据:智能终端企业数量 ; 智能终端产业市场规模 ; 智能终端产业链
产业概述篇:智能终端产业链全景
——智能终端产业分类
智能终端是指能提供音视频、数据、办公等服务,具备高速中央处理器和操作系统,采用多种智能化技术的设备,可实现智能感知、交互、大数据服务等功能的新兴互联网产品。
根据其下游应用领域,主要分为以下两类:一是针对家庭和个人应用的消费类智能终端产品,如智能手机等 ; 二是行业应用和专业设备领域,包括自助服务设备、零售终端 /POS 机以及正在兴起的智能物联网应用 /AIoT 等。

当前在《国民经济行业分类》并没有直接针对智能终端的定义分类,因此根据智能终端概念和分类,结合《国民经济行业分类》 ( GB/T4754-2025 ) ,智能终端制造行业涉及制造业中的 3 个大类和多个小类。

——智能终端产业链全景图
智能终端上游主要是原材料、生产设备和电子元器件生产制造厂商,代表企业有中环材料、龙津绿能紫金矿业等 ; 中游为智能终端制造厂商该环节目前的代表上市企业有:小米集团 ( 01810 ) ;创维数字 ( 000810 ) ;美的集团 ( 000333 ) ;海尔智家 ( 600690 ) ;格力电器 ( 000651 ) ;长虹美菱 ( 000521 ) ;科沃斯 ( 603486 ) ;海信家电 ( 000921 ) 等 ; 智能终端行业的下游主要包括 C 端消费者和 B 端行业应用等。
我国智能终端产业链布局如下图:


产业政策篇:政策推动行业创新发展
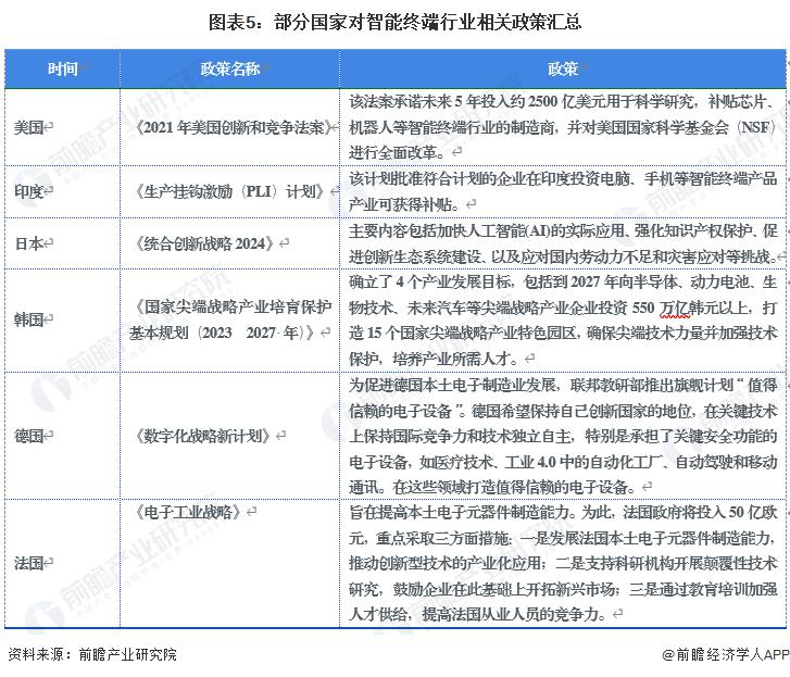
——全球智能终端产业政策
随着全球技术的发展,智能终端已经成为人们甚至各行业日常生产活动过程中的必要工具,因此当前全球主要经济体发布的与智能终端相关重要政策最主要聚焦于提升创新投入,以希望实现在智能终端领域的率先突破升级和自主可控,具体汇总如下:

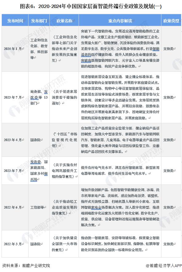
——中国智能终端产业政策
从政策环境上来看,我国对于智能终端行业也愈加重视,目前也在不断加大对智能终端行业的政策引导。其主要表现在对于整个智能终端产业链企业的政策优待以及对于智能终端行业的相关规划与推动。我国对智能终端的政策重点包括推动智能家居、智能可穿戴设备等细分领域发展,推动智能终端标准建设等。我国智能终端相关政策及规划如下表所示:




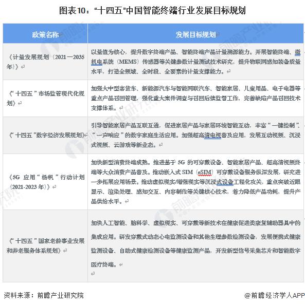
——国家智能终端行业发展目标解读
" 十四五 " 期间,我国继续规范和支持智能终端行业发展,《关于印发 " 十四五 " 市场监管现代化规划的通知》、《" 十四五 " 数字经济发展规划的通知》等政策强调要健全缺陷产品召回制度,引导智能终端产品互联互通,推进智能终端的普及。

产业发展篇:行业进入发展调整期
——智能终端产业发展阶段
经过多年的发展我国智能终端产业已经成为了一个超过 15 万亿人民币市场规模的巨大产业,但受近两年宏观经济和需求下行等影响,行业增速有所放缓进入调整期。根据前瞻初步核算,2025 年中国智能终端市场规模将达 158981.8 亿元,同比下滑 1.63%。

——智能终端产业细分市场结构
从细分产品构成来看,2025 年我国智能终端产业主要由通信设备和计算机制造业以及智能车载设备制造业构成,三者分别占比 28.86%、18.70% 和 5.66%。

——智能终端产业需求情况
1、智能手机出货量波动下滑
2012-2025 年中国智能手机出货量整体呈波动下降的趋势,2025-2025 年开始智能手机出货量连续两年出现下降,2025 年出货量回升至 2.76 亿部,同比增长 4.5%,但仍处于低位。

2、平板电脑市场处在调整周期中
得益于社会生活方式的变化以及移动互联网多媒体技术、终端平台能力及屏幕技术和高性能存储等内在技术性因素的推动,平板电脑正在走出家庭成为个人移动计算终端之一。2025 年全年中国平板市场出货量同比 2025 年下降 4.5%,仍在经历连续上涨后的调整周期中。

3、智能家居出货量保持平稳
根据 IDC 的数据,2025-2025 年,中国智能家居市场经历了宏观经济下行背景下的消费需求疲软、厂商补贴缩减、技术发展放缓等挑战,使得智能家居出货量整体变化幅度不大。2025 年全年,中国智能家居出货量在 2.2 亿台左右。

4、可穿戴设备市场逐渐复苏
可穿戴设备方面,根据 IDC 数据显示我国可穿戴设备经历 2025 年的下滑后,2025 年开始缓慢复苏,2024 年第一季度中国可穿戴设备市场出货量为 3367 万台,同比增长 36.2%。

企业布局篇:国内头部企业处于追随者地位
前瞻以企业智能终端产品收入规模为纵轴,成立时间为横轴构建了当前中国智能终端企业竞争格局图。从竞争格局图可知,当前国内智能终端行业处于领导者地位的企业有华为、中兴通讯、闻泰科技、美的集团等 ; 小米、荣耀和大疆等则处于后来挑战者的地位。

尽管经过多年的发展,我国已培育出一批优秀的智能终端企业,但当前海外消费者群体的主流印象还是 " 中国品牌 "=" 中国制造 "=" 便宜、低端、质量差 "。前瞻以企业智能终端制造企业品牌价值为纵轴,成立时间为横轴构建了当前全球智能终端企业品牌竞争散点图。从图中可知,当前全球智能终端行业处于领导者地位的企业主要还是发达国家的头部企业如苹果、微软和三星等,而中国头部的智能终端企业华为虽然近年来发展较快已逐步处于挑战者地位,但仍与头部企业有一定差距,并且总体看中国智能终端企业主要还是处于追随者的梯队。

区域布局篇:沿海地区发展较为领先
——企业数量方面:广东省、江苏省和浙江省企业数量较多
企业数量区域分布方面,我国智能终端企业区域分布呈从东部沿海向内陆地区省份逐渐减少的态势,主要分布在广东省、江苏省和浙江省。

——专利技术方面:沿海和经济发达地区较为领先
从各省份的专利技术数量来看,当前我国智能终端行业专利数量排名居前 5 名的城市分别为广东、江苏、北京、深圳和上海,主要以沿海或经济发达地区为主。

产业技术篇
智能终端的技术创新首先将是 AI 大模型的应用和通讯技术的全面升级,这两大技术在智能终端的应用,将真正提升终端产品的思考决策能力和沟通交流能力。其次是主流技术领域方向——人形机器人和 VR 技术,在不远的将来,全球智能终端产品将迎来颠覆性的产品创新,行业具体技术趋势方向如下:

趋势前景篇
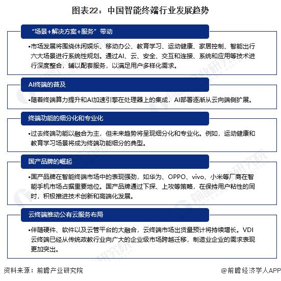
——发展趋势:AI 赋能拓展终端产品能力边际
同时,随着技术的不断进步和应用场景的不断拓展,终端功能将呈现细分化和专业化趋势,AI 终端的普及将加速推进。此外,云终端将推动公有云服务布局的发展,安全和数据隐私保护将成为市场关注的重点。国产品牌在智能终端市场中的表现值得期待。

——发展前景:2029 年底行业市场规模有望超 200000 亿元
尽管当前智能终端行业受经济需求下行的影响,行业目前处于调整期,但预计未来随着国内政策的扶持以及 AI 技术的应用和产品创新对智能终端能力边际的不断突破,前瞻预测到 2029 年,中国智能终端市场规模将超 200000 亿元。

更多本行业研究分析详见前瞻产业研究院《中国移动智能终端行业市场前瞻与投资策略规划分析报告》。
同时前瞻产业研究院还提供产业新赛道研究、投资可行性研究、产业规划、园区规划、产业招商、产业图谱、产业大数据、智慧招商系统、行业地位证明、IPO 咨询 / 募投可研、专精特新小巨人申报等解决方案。在招股说明书、公司年度报告等任何公开信息披露中引用本篇文章内容,需要获取前瞻产业研究院的正规授权。
更多深度行业分析尽在【前瞻经济学人 APP】,还可以与 500+ 经济学家 / 资深行业研究员交流互动。更多企业数据、企业资讯、企业发展情况尽在【企查猫 APP】,性价比最高功能最全的企业查询平台。
-
- 中国演艺圈可以“封神”的十位男演员,都是实力派,你最喜欢谁?
-
2025-10-11 20:52:25
-
- 泰国曼谷有什么好玩的(泰国曼谷10大景点)
-
2025-10-11 20:50:10
-
- 苹果造车:放弃信仰、回归平凡
-
2025-10-11 20:47:55
-
- 徐洪浩:刘晓洁比我小10岁,戏里饰演父女,戏外我俩是真夫妻!
-
2025-10-11 20:45:40
-
- 从平台担保到利用医生信任,莆田系们的“镰刀”正在二次进化?
-
2025-10-11 20:43:25
-
- 演员张宁益,与马琳离婚后,再嫁金融学霸,移居海外的她现状如何
-
2025-10-11 20:41:10
-
- 奈雪联名周杰伦的“乌龙”,伤了粉丝的心
-
2025-10-11 20:38:55
-
- 如何抢救翻肚皮的鱼(鱼翻了肚皮有什么办法救回来) 昨天录制了一个小视频,是
-
2025-10-11 18:39:34
-
- 拼命县长-追忆毛仕诚同志(一)
-
2025-10-11 18:37:19
-
- 江淮钇为 3 来了!小型纯电动车市场开卷?
-
2025-10-11 18:35:04
-
- 韩国十大财阀之首,被称为“地下总统”,李健熙究竟有多狠毒?
-
2025-10-11 18:32:49
-
- 国庆长假自驾出行火爆!平台租车费用猛涨,多个车型已租完
-
2025-10-11 18:30:34
-
- 青岛四星级(青岛最全够级指南)
-
2025-10-11 18:28:19
-
- 大猩猩也会玩《我的世界》了,看一遍视频就能 get 新技能
-
2025-10-11 18:26:04
-
- 真相曝光!张友骅爆“江南案”内幕,“白狼”张安乐起到关键作用
-
2025-10-11 18:23:49
-
- 三星堆当年为啥不挖了(三星堆到底发现了什么)
-
2025-10-11 18:21:34
-
- 立春前一天是绝日,什么是绝日有啥禁忌?难道这一天不能出门吗
-
2025-10-11 18:19:19



玻利维亚旅游景点攻略(仙游附近私藏了一个)
2024年中国战略性新兴产业之——智能终端产业全景图谱(附市场供需规模、区域