法国波尔多的商标是什么?法国波尔多产地
法国波尔多的商标是什么?法国波尔多产地
法国波尔多地区是享誉全球的葡萄酒产区,拥有众多的知名酒庄和葡萄品种。而其商标则是这个地区酒的代表性标志,它往往象征着著名的葡萄酒产区、葡萄酒品质和传统技艺。那么, 法国波尔多的商标是什么呢?让我们一起来探讨。
一:法国波尔多的商标是什么
波尔多葡萄酒享誉世界,它口感柔顺细致,风情万种,有“法国葡萄酒皇后”的美称,是世界公认最大的葡萄酒产地。它坐落在美丽的法国。
波尔多是法国最大的AOC葡萄酒产区。同样是波尔多AOC等级的红葡萄酒,在分级上还大有不同,通常是酒标上标称的产区越小,葡萄酒的质量越高,所以酒庄(Margaret Red)的酒最为名贵。在波尔多纵横十万公顷的葡萄园上,遍布大小酒庄8000多个,出产的葡萄酒各具风格,纵是一街之隔,风味亦截然不同,这也是波尔多葡萄酒令人着迷的原因之一。
酒城波尔多有句名言:酒是酿造师的孩子。意思是说,有了优秀的酿造师,才能创造出高质量的酒。
波尔多的代表拉菲标志:
如果可以的话..最好补上図片..我才能做出比较精确的回答...
托卡酒业...主要的葡萄园.或是庄园都位於波尔多右岸..特别是pomerol村庄...
由於托卡集团..有好几个不同价位带的商品...从普通的aoc级别波尔多酒{约人民币100初左右}...最贵的..也有千元以上的pomerol村庄的红酒{产量不大..葡萄园面积有些小}..
你问的这个clos de la vieille eglise...产量很小..世界实在很小...这牌子在15年前..我是台湾的总代理..我们翻译为老教堂红酒..{葡萄园距离历史悠久的老教堂很近..那周边一带有好几家.名气很高.价格不便宜的酒庄红酒..}..
我现在虽然没有销售这品牌..但是印象中..这只酒的酒标上..la vieille eglise...下一行字体应该是pomerol才对..怎会是bordeaux 呢?
产地决定其行情价位..所以..这是我要看図片的原因..
另外..若是如我说的那比较好的酒...确实..它不是在城堡庄园内酿酒..因为..面积太小..没有像样的庄园...所以..采收后..运到其相关产业庄园内酿酒..这在波尔多右岸pomerol村庄..很平常....所以..才会标示说明
mis en boutelle a la propriete.....
此外..好奇请问..你在国外买的...怎会知道该酒业集团翻译名称是托卡???{莫非在台湾买的?}
请采纳。
二:法国波尔多产地
起源于法国波尔多酒庄,是世界公认最大的葡萄酒产地,酒红色饱满且浓郁,仿佛能闻到迷人的香气,同时也充满了韵律感和节奏感。
三:法国波尔多葡萄酒酒标
文 | WBO团队
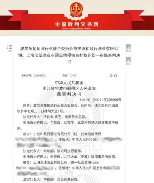
对波尔多葡萄酒行业联合委员会(CIVB)而言,最近取得一系列打击侵权的成果。5月25日,宁波一法院一审判决CIVB在与宁波和上海的两家酒企的侵犯商标权纠纷案中胜诉。

01
正标出现“BORDEAUX”,涉事两公司败诉
据裁判文书网相关信息显示,上海澳法酒业有限公司与宁波和致行酒业有限公司在销售“宾露”、“博列诺”等产品,在这些酒款的正面瓶贴图标下方加了三行英文,第一行为品牌英文名,第二行与第三行分别为“BORDEAUX”、“APPELLATION BORDEAUX CONTROLEE”,且字体较小。在产品的背面瓶贴上亦有上述三行英文,并分别标有中文品名“博列诺干红葡萄酒”、“宾露酒庄·金钻干红葡萄酒”,“产区:法国波尔多法定产区”等字样。
而“BORDEAUX波尔多”商标自2012年起,就被CIVB成功注册,并且国家质量监督检验检疫总局早在2015年6月19日发布公告,批准对波尔多(Bordeaux)在中国境内实施地理标志产品保护;于2016年5月17日发布公告,批准自即日起对波尔多(Bordeaux)45个附属产区在中国境内实施地理标志保护。
法院认为,“BORDEAUX波尔多”商标尚属保护期限内,其商标专用权应受法律保护。和致行向澳法采购了“BORDEAUX”字样的酒款,澳法公司对外销售的博列诺等产品的瓶贴上标注了“BORDEAUX”字样,与“BORDEAUX波尔多”集体商标的英文部分完全相同,构成近似,侵犯了商标专用权。法院一审判决澳法与和致行停止侵犯商标专用权行为,澳法需向波尔多葡萄酒行业协会赔偿经济损失60万元,和致行作为经销商承担其中12万元的连带赔偿责任。
02
涉事公司主张“在先使用”被驳回
在案件审理过程中,澳法公司提交了宾露、博列诺等葡萄酒的进口货物报关单、卫生证书、照片各1组、原产地证明1份各一份,拟证明自2011年就开始从法国波尔多地区进口葡萄酒,对于“BORDEAUX”是陈述性标明产地使用,而不是商标权使用。同时,澳法公司还提出“BORDEAUX”商标于2025年7月21日正式注册享有专用权,而自己已经于2011年就开始进口葡萄酒,瓶贴上早已陈述性标明产地使用,属于合理使用,不属于侵权。
但CIVB认为,涉案的“BORDEAUX”商标是地理标志,不构成在先使用抗辩,同时澳法也没有提交自2011年开始使用波尔多标识的证据。此外,澳法相关产品标明的酒庄并非波尔多葡萄酒行业协会的组织成员。
因此,法院认为澳法没有提供相应证据来证明其进口涉案葡萄酒的产地,也无相应的买卖合同,且澳法公司在全国范围内经销葡萄酒的经营商,应对“BORDEAUX”商标的使用有所了解并在进口货物时尽到审查义务。因此,法院对澳法提出的“在先使用且系陈述性使用,不构成侵权”的抗辩意见不予采纳。
END
The End
-
- blog是什么意思啊(emba是什么)
-
2025-11-19 03:29:47
-
- 一会不喝水尿液就黄尿液发黄喝水后正常一会又黄
-
2025-11-19 03:27:31
-
- 全日制和非全日制的区别,全日制专业和非全日制的区别?
-
2025-11-19 03:25:15
-
- 情侣间分手告别的话
-
2025-11-19 03:22:59
-
- 离婚后,才知道“小三”和前妻联手离开我
-
2025-11-19 03:20:44
-
- 春笋保存方法冷冻,春笋怎么保存好
-
2025-11-19 03:18:28
-
- 种师中简介(种师中北宋末年名将)
-
2025-11-19 03:16:12
-
- 如何退出省电模式,节能实用技巧
-
2025-11-19 03:13:57
-
- 3分钟即兴演讲套话万能公式(教师3分钟即兴演讲套话万能公式)
-
2025-11-19 03:11:41
-
- 三过家门而不入说的人物是,大禹治水美名传,酿出甘露祭上天。三过家门而不入
-
2025-11-19 03:09:25
-
- 南宋都城临安是现今的哪座城市,南宋的都城临安是现在的哪个城市
-
2025-11-19 03:07:09
-
- 怎么将直筒裤变成紧腿裤(新手学做一条直筒裤练习)
-
2025-11-19 03:04:53
-
- 什么地发现
-
2025-11-19 03:02:37
-
- 离婚了对4岁宝宝影响(小孩越年幼遭遇父母离婚)
-
2025-11-19 03:00:22
-
- 范蠡为什么叫陶朱公(范蠡为何叫陶朱公)
-
2025-11-19 02:58:06
-
- 汽车电瓶寿命可以用6年(汽车电瓶用了6年还能用吗)
-
2025-11-18 06:33:26
-
- 冬至吃什么 4个美食让你健康过冬至
-
2025-11-18 06:31:11
-
- 柬埔寨为何遍地雏妓?背后的原因令人深思
-
2025-11-18 06:28:55
-
- 澶師浜旀床澶ч厭搴楁嫑鑱樹俊鎭?澶師浜旀床澶ч厭搴楄懀浜嬮暱)
-
2025-11-18 06:26:39
-
- 心灵宝石的由来,《复仇者联盟》六颗无限宝石分别是什么
-
2025-11-18 06:24:23



女生对你透露感情史是什么意思?该怎么应对
高晓松新作《越过山丘》歌词解读
4本都市YY种马文,萝莉控御姐控应有尽有,每一本后宫至少30起步
《古惑仔》洪兴14位老大,你最多记得10个,后面4个你一定不记得
呼兰大侠就是杨中山呼兰大侠案真实情况
俞敏洪妻子照片(俞敏洪的婚史)
收音机十大名牌(收音机十大名牌第一名是谁)
3本妖艳女主撩清冷禁欲男主文:《欢喜债》撩人小妖精x高冷禁欲男
20款棒针编织帽子,非常好看又实用,织女们收藏!附10款图样
作者 - 蟹总作品集,偏现实向,多糙汉