河北新增确诊病例名单最新(河北1市公布最新确诊病例乘坐车次)
河北新增确诊病例名单最新(河北1市公布最新确诊病例乘坐车次)
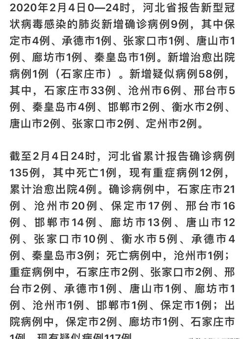
截至2月2日24时,河北省累计报告确诊病例113例,其中死亡1例,现有重症病例12例,治愈出院3例确诊病例中,沧州市19例、石家庄市16例、邢台市14例、保定市13例、廊坊市12例、唐山市11例、邯郸市11例、张家口市9例、衡水市4例、承德市2例、秦皇岛市2例;死亡病例中,沧州市1例;重症病例中,石家庄市2例、邢台市2例、唐山市2例、张家口市2例、承德市1例、廊坊市1例、沧州市1例、邯郸市1例;出院病例中,保定市2例、廊坊市1例现有疑似病例108例,下面我们就来说一说关于河北新增确诊病例名单最新?我们一起去了解并探讨一下这个问题吧!

河北新增确诊病例名单最新
截至2月2日24时,河北省累计报告确诊病例113例,其中死亡1例,现有重症病例12例,治愈出院3例。确诊病例中,沧州市19例、石家庄市16例、邢台市14例、保定市13例、廊坊市12例、唐山市11例、邯郸市11例、张家口市9例、衡水市4例、承德市2例、秦皇岛市2例;死亡病例中,沧州市1例;重症病例中,石家庄市2例、邢台市2例、唐山市2例、张家口市2例、承德市1例、廊坊市1例、沧州市1例、邯郸市1例;出院病例中,保定市2例、廊坊市1例。现有疑似病例108例。
刚刚!秦皇岛公布最新确诊病例乘坐车次
从河北秦皇岛市获悉,1月30日至2月2日24时,该市确诊新型冠状病毒感染的肺炎病例2例。其中:
龚某某,于1月19日,由北京乘坐G805次高铁(5车9F)抵达郑州,1月20日,乘坐G488次高铁(4车13D)由郑州回北京,22日下午乘坐北京南到秦皇岛的G8923次高铁14号车厢。
刘某某,1月14日,患者与妻子乘坐G365(05车12B)14:56由天津出发20:41到达武汉。1月15日,乘坐CZ3168航班(经济舱)返回天津。1月21日,驾车到达秦皇岛。
为了您的健康,根据传染病防治有关规定,现提醒同乘人员采取以下防护措施:
1.请同乘人员第一时间主动与所在地卫生健康部门联系,配合做好医学观察;若出现发热、干咳、乏力等症状,及时到就近发热门诊就诊。
2.同乘人员需立即隔离观察14天(自同乘之日算起),请佩戴口罩,避免与他人接触;同乘人员家人也需做好个人防护措施。
3.同乘人员外出就医须佩戴口罩,不要乘坐公共交通工具前往医院。
为方便大家了解更多信息,小编现将河北省已经公布的确诊病例情况整理如下:
石家庄市确诊病例行程轨迹提示
根据河北省卫健委公布的新型冠状病毒感染的肺炎疫情,截至2月1日24时,石家庄市累计新型冠状病毒感染的肺炎确诊病例13例,其行程轨迹已摸清。为了您的健康,根据传染病防治有关规定,现提醒同乘人员采取以下防护措施:
1.请同乘人员第一时间主动与所在地卫生健康部门联系,配合做好医学观察;若出现发热、干咳、乏力等症状,及时到就近发热门诊就诊。
2.同乘人员需立即隔离观察14天(自同乘之日算起),请佩戴口罩,避免与他人接触;同乘人员家人也需做好个人防护措施。
3.同乘人员外出就医须佩戴口罩,不要乘坐公共交通工具前往医院。
现将13例确诊病例行程轨迹公布如下:
第一例:男,72岁,武汉市人。1月18号从武汉乘坐G512次高铁(10车厢)到石家庄市裕华区探亲。1月20日先到裕华区冀南中西医结合诊所就诊,后到石家庄市第三医院就诊,1月22日确诊。
第二例:男,56岁,武汉市人,1月14日和1月19日先后在武汉市第三医院和武汉市同济医院就诊。1月22日从武汉乘坐G80次高铁(10车厢)回石家庄,自火车站打车到河北医科大学第二医院就诊,1月23日确诊。
第三例:男,34岁,武汉市人,现住藁城区开发区。1月19日乘坐Z208次火车(7车厢)从武汉回石家庄,1月23日到藁城区人民医院就诊,1月24日确诊。
第四例:男,38岁,武汉市人。1月22日乘坐Z50次火车(2车厢)从汉口回保定探亲,中途因身体不适在石家庄站下车,由120急救车送到石家庄市第五医院就诊,1月24日确诊。
第五例:男,44岁,现住石家庄市桥西区新华西路。1月23日从武汉乘坐G532次火车(11车厢)返回石家庄,1月24日到河北省胸科医院就诊,1月25日确诊。
第六例:男,31岁,南京市人,1月17日从南京到武汉与家人团聚,1月20日与家人一行从武昌乘坐T254火车(11车厢)来石家庄,住在其弟弟家(石家庄市桥西区)。1月24日出现流涕、发热症状到石家庄市第五医院就诊,1月26日确诊。
第七例:女,40岁,石家庄市裕华区人(第一例的女儿)。1月21日在裕华区裕翔社区卫生服务中心进行医学观察,1月25日由120急救车送至石家庄市第五医院,1月26日确诊。
第八例:男,34岁,石家庄市赵县人。1月21日从武汉乘坐Z50次火车(6车厢)返回石家庄, 1月22日到村医务室就诊,1月24日父亲驾车送至赵县人民医院发热门诊就诊,1月27日确诊。
第九例:男,66岁,湖北省孝感市人。1月23日乘私家车从孝感市来石家庄。1月24日乘私家车到河北省人民医院就诊,1月27日确诊。
第十例:女,50岁,武汉市人。1月22日与家人自驾车从武汉龚家岭到石家庄市高邑县。1月27日由120急救车送至河北省胸科医院,1月28日确诊。
第十一例:男,18岁,现住石家庄市桥西区建胜路,与武汉回石人员有接触。先后于1月25日和1月27日到石家庄市第一医院就诊,1月29日确诊。
第十二例:女,59岁(第十三例母亲),现住石家庄市长安区。1月30日到河北医科大学第四医院就诊,1月31日确诊。
第十三例: 男,31岁,现住石家庄市长安区。就职于北京某公司,与武汉有业务联系。1月20日由北京乘坐G6713次高铁(3车厢)返回石家庄。1月28日上午骑自行车前往石家庄市第一医院就诊,1月30日上午骑自行车前往河北医科大学第四医院就诊,2月1日确诊。
张家口市确诊病例行程轨迹提示
根据河北省卫健委公布的新型冠状病毒感染的肺炎疫情,截至2月2日24时,张家口市累计新型冠状病毒感染的肺炎确诊病例9例,其行程轨迹已摸清。现将9例确诊病例行程轨迹公布如下:
第一例:男,56岁,尚义县小蒜沟镇人,1月22号驾驶私家车从武汉回尚义县探亲。1月24日医务人员对其进行体温检测出现发热,同日送其至县医院就诊。
第二例:男,57岁,宣化区人,于2025年1月10日到泰国旅游,1月16日晚从泰国乘3192航班(中国南方航空)回北京。到京后在京短留3天,1月20日拼中巴车返回宣化。1月28日打车到河北北方学院附属第二医院就诊。
第三例:女,53岁,宣化区人,于2025年1月10日到泰国旅游,1月16日晚从泰国乘3192航班(中国南方航空)回北京。到京后在京短留3天,1月20日拼中巴车返回宣化。1月28日打车到河北北方学院附属第二医院就诊。
第四例:男,27岁,宣化区人,于2025年1月10日到泰国旅游,1月16日晚从泰国乘3192航班(中国南方航空)回北京。到京后在京短留3天,1月20日拼中巴车返回宣化。1月28日打车到河北北方学院附属第二医院就诊。
第五例:女,73岁,宣化区人,为病例二亲属,无外地行程轨迹。1月29日救护车转运到河北北方学院附属第二医院进行隔离观察。
第六例:男,24岁,为病例二邻居,1月27日发热。1月28日自驾到河北北方学院附属第二医院就诊。
第七例:女,57岁,为病例二邻居,1月30日出现发热。同日由120救护车送至河北北方学院附属第二医院就诊。
第八例:男,32岁,万全区人,1月22日23点从武昌站乘Z336次火车于23日14点到达张家口站,乘坐来自万全的出租车回家。1月24日乘坐救护车至万全区医院就诊。
第九例:女,32岁,张家口市崇礼区高家营镇人,1月20日早8点自武昌站乘坐Z162次列车于1月21日早7:00左右到达北京西站,后乘坐地铁9号线至六里桥长途汽车站,于约8:00乘坐北京大巴,约12:40到张家口西沙河长途汽车站,站内换乘至崇礼大巴返回高家营镇。
邢台市公布确诊病例情况
据悉,2025年2月2日0-24时,邢台市报告新增新型冠状病毒感染的肺炎确诊病例4例,疑似病例8例。其中新增确诊病例为柏乡县、宁晋县、威县、邢台县各1例。
患者一,隆尧县人,男,69岁,1月28日出现发热伴乏力、咳嗽、咽干症状,1月31日被确诊;
患者二,隆尧县人,女,10岁,1月28日出现发烧症状,1月31日被确诊,患者一和患者二均为该县北柏舍村人,为祖孙关系,与1月29日该县确诊的2例患者为同一家人。
患者三,新河县菜园村人,女,65岁,1月21日乘G520次列车由武汉返回石家庄,然后由家人开车接回新河县,1月30日出现发热症状,1月31日确诊。
患者四,柏乡县内步一村人,男,35岁,1月23日由武汉市自行驾车返回柏乡县,2月1日出现发热症状,2月2日被确诊;
患者五,宁晋县小马村人,女,49岁,1月17日与正在隔离观察的武汉市返乡人员接触,1月23日出现发热、乏力症状,2月2日被确诊;
患者六,威县孙庄村人,女,54岁,1月20日由武汉市自行驾车返回威县,1月30日出现无明显诱因胸闷症状,2月2日被确诊;
患者七,邢台县龙化村人,男,31岁,1月20日由武汉市乘坐G72次列车回邢台,1月31日出现发热症状,2月2日被确诊。
邯郸市公布11例新型冠状病毒感染的肺炎确诊病例情况
根据河北省卫健委公布的河北省新型冠状病毒感染的肺炎疫情情况,截至2月1日24时,邯郸市累计确诊新型冠状病毒感染的肺炎病例11例。
11例确诊病例情况如下:
病例一:赵某某,男,45岁,现住邯山区,长期在武汉从事销售培训工作。1月20日乘坐高铁G306第14车厢到邯;22日12:00开始发热,体温37.3℃;22日16:00到市中心医院西区就诊,16:40市中心医院感染性疾病科治疗。现在市传染病医院隔离治疗。
病例二:闫某,男,28岁,现住丛台区,长期在武汉同济医院阿斯利康公司工作。1月19日乘坐G402第10车厢到邯;20日早上38 ℃,17:00同妻子去市中医院呼吸科门诊就诊;22日18:35市传染病医院就诊。现在市传染病医院隔离治疗。
病例三:李某某,男,26岁,现住魏县,在武汉工作,上下班途经武汉华南海鲜市场。1月23日乘坐T290第15车厢到邯;25日早上发烧,下午到魏县人民医院发热门诊就诊。现在市传染病医院隔离治疗。
病例四:申某某,女,25岁,现住丛台区,在武汉新媒体工作。1月22日乘坐Z150第9车厢到邯,当晚发烧到社区门诊治疗;25号市第一医院发热门诊就诊。现在市传染病医院隔离治疗。
病例五:张某某,女,53岁,现住峰峰矿区,常年生活在武汉东西湖区远洋世纪小区。1月17日乘T3040第10车厢到邯;27日16:00出现发热,体温37.2℃,17:50邯郸市第四医院就诊。现在市传染病医院隔离治疗。
病例六:梁某某,男,49岁,现住临漳县。1月18号22:00发热,体温最高40℃;19号上午,临漳县金凤公园北边诊所就诊;22日20:00临漳县医院住院;25号10:00市中心医院办理住院。现在市传染病医院隔离治疗。
病例七:龙某某,女,33岁,现住磁县,在磁县中盛国贸广场经营童装。1月25日凌晨1:00,体温39.7℃,上午由其丈夫到磁县博物馆对面健康人药店购买感冒药服用;27日到磁州中心卫生院发热门诊。现在市传染病医院隔离治疗。
病例八:范某,曲周人,2025年1月上旬驾驶货车由湖北省黄冈市经贵州先后到重庆、衡阳,转至湖北省宜昌,后从宜昌出发经长沙、衡阳前往广西,于1月19日从广西至河南省开封市“和平干果”市场,1月23日晚上返程,24日凌晨到曲周县。
病例九:樊某,临漳人,2025年1月17日下午由武汉艺考结束后乘坐临漳国美至诚美术学校组织的大巴车返回,于18日凌晨停留于河南省鹤壁服务区,中午12时返回临漳县。
病例十:沈某,邯山区人,2025年1月18日由武汉乘坐飞机ZH457至临汾中转国航CA8215到北京,于24日由家人驾车接回邯郸。
病例十一:邱某,大名人,2025年1月20日从汉口乘坐Z96次04车厢返回邯郸。
相关人员请第一时间与所在地卫生健康部门联系,做好医学观察,若有发热、干咳、乏力症状,及时到就近的定点发热门诊就诊;居家封闭隔离观察14天,不要外出。
河北各地首例新型冠状病毒感染的肺炎确诊病例信息
1月22日,国家卫生健康委确认河北省首例新型冠状病毒感染的肺炎确诊病例。 患者李某,男,72岁,武汉市人。1月18日来石家庄探亲,19日因发热、咳嗽入院隔离治疗。经国家和省疾控中心病毒核酸检测,结果为阳性。1月22日,国家卫生健康委疫情防控领导小组诊断专家组评估确认,该病例为新型冠状病毒感染的肺炎确诊病例。当前,患者继续在定点医院隔离治疗,病情平稳。我省已对6名密切接触者开展了隔离医学观察,目前无发热等异常情况。
1月23日,河北确诊第2例新型冠状病毒感染的肺炎病例。患者陈某,男,80岁,沧州市南皮县人,在武汉探亲居住2月余,返回南皮县后出现胸闷、呼吸困难,入院隔离治疗,伴有高血压、慢性支气管炎、肺气肿等基础疾病,1月22日抢救无效死亡。1月23日,省市专家组依据新型冠状病毒核酸检测结果及病历资料综合评估,确认为确诊病例。截止到1月22日下午17时,76名密切接触者全部采取隔离医学观察措施,目前无发热等异常情况。
承德市首例确诊病例信息:承德市首例确诊病例。王某某,男,48岁,承德宽城人,常住武汉市武昌区。1月21日到宽城县医院就诊。经省、市疾控中心病毒核酸检测,结果为阳性。经省级专家组评估确认为确诊病例。已转至定点医院隔离治疗,病情平稳。55名密切接触者正在隔离医学观察,目前均无发热等异常反应。
邯郸市首例确诊病例信息:邯郸市首例确诊病例:赵某某,男,45岁,邯郸市人,在武汉工作。1月20日回邯郸。1月22日发病。经省、市疾控中心病毒核酸检测,结果为阳性。省级专家组评估确认为确诊病例,已转至定点医院隔离治疗,病情平稳。5名密切接触者正在隔离医学观察,目前均无发热等异常反应。
保定市首例确诊病例信息:保定市首例确诊病例。计某某,男,52岁,湖北荆州人,现住保定市莲池区。1月22日,患者到保定市第一中心医院就诊。经省、市疾控中心病毒核酸检测,结果为阳性。经省级专家组评估确认为确诊病例。已转至定点医院隔离治疗,病情平稳。15名密切接触者正在隔离医学观察,目前均无发热等异常反应。
廊坊市首例确诊病例郝某,男,26岁,廊坊市霸州人。1月16日由武汉返回霸州。1月23日发病,1月24日入院隔离治疗。经省、市疾控中心病毒核酸检测,结果为阳性,省级专家组评估确认为确诊病例,已转至定点医院隔离治疗。6名密切接触者正在隔离医学观察,目前均无发热等异常反应。
邢台市首例确诊病例邱某某,男,34岁,邢台市人。1月18日发病,1月23日到医院就诊。经省、市疾控中心病毒核酸检测,结果为阳性,省级专家组评估确认为确诊病例,已转至定点医院隔离治疗,病情稳定。16名密切接触者正在隔离医学观察,目前均无发热等异常反应。
衡水市首例确诊病例,尹某某,男,56岁,衡水市桃城区人。1月25日发病入院就诊。经省、市疾控中心病毒核酸检测,结果为阳性,省级专家组评估确认为确诊病例,已转至定点医院治疗,病情平稳。7名密切接触者正在隔离医学观察。
唐山市首例确诊病例,毛某某,男,39岁,唐山市迁西县人,1月18日从武汉回到唐山。1月21日发病,1月22日入院就诊。经省、市疾控中心病毒核酸检测,结果为阳性,省级专家组评估确认为确诊病例,已转至定点医院治疗,病情平稳。65名密切接触者正在隔离医学观察。
张家口市首例确诊病例边某,男,56岁,张家口市尚义人,常住武汉。1月22日自驾车由武汉返回,1月24日发病入院就诊。经省、市疾控中心病毒核酸检测,结果为阳性,省级专家组评估确认为确诊病例,已转至定点医院隔离治疗。14名密切接触者正在隔离医学观察。
秦皇岛首例确诊病例,龚某某,男,27岁,秦皇岛市海港区人,在北京市工作。1月22日乘火车返回秦皇岛,1月30日前往港口医院就诊。经省、市疾控中心病毒核酸检测,结果为阳性,省级专家组评估确认为确诊病例,已转至定点医院治疗,病情平稳。14名密切接触者正在隔离医学观察,均无发热等异常反应。
来源:人民日报客户端、河北日报、河北青年报、石家庄发布、张家口发布、牛城晚报等
-
- 荔波旅游最全攻略免费 53个关于贵州荔波的旅游攻略问答
-
2025-11-10 06:29:28
-
- 石家庄旅游必去的十大地方推荐(石家庄最值得去的50个地方)
-
2025-11-10 06:27:13
-
- 武功山旅游攻略最省力(最全武功山攻略)
-
2025-11-10 06:24:58
-
- 兰亭在哪里
-
2025-11-10 06:22:43
-
- 五一带你去哪里旅游比较好(这5个最适合旅居的地方)
-
2025-11-10 06:20:27
-
- 西安旅游攻略6天自由行攻略(三日自由行攻略)
-
2025-11-10 06:18:12
-
- 张家界凤凰旅游自由行攻略最新(张家界凤凰详细旅行攻略)
-
2025-11-10 06:15:57
-
- 朱顶红花后如何养球
-
2025-11-10 02:48:19
-
- 中华鲟是淡水鱼还是海水鱼
-
2025-11-10 02:46:04
-
- 郑爽否认与张翰复合传闻:我们都没有联系了
-
2025-11-10 02:43:49
-
- 长城终点
-
2025-11-10 02:41:34
-
- 长城的长度是多少公里
-
2025-11-10 02:39:19
-
- 重阳节是什么节
-
2025-11-10 02:37:04
-
- 种树郭橐驼传全文(翻译加重点词知识点)
-
2025-11-10 02:34:49
-
- 周冬雨晒自拍,身后挂着粉色的内衣
-
2025-11-10 02:32:34
-
- 正宗五香粉的配方是什么?
-
2025-11-10 02:30:19
-
- 中秋节的习俗是什么
-
2025-11-10 02:28:04
-
- 扶弟魔是什么意思啊网络意思
-
2025-11-09 21:08:46
-
- 牛窝骨是筋还是肥肉 牛窝骨是牛筋吗
-
2025-11-09 21:06:31
-
- 欧若拉,传说中的极光女神
-
2025-11-09 21:04:16



美国式禁忌一共四集,这是一部留给美国人自己反省的伦理道德大片
最新韩国电视剧(排名不分先后2025年韩剧必看指南)
盘点!顾了之合集(9本):《你是迟来的欢喜》《咬定卿卿不放松》
认干亲到底好还是不好 认干亲有什么忌讳吗
世界十大恐怖童谣,血腥玛丽用2800少女的血驻颜
母女二人“共侍一夫”,只因缺爱
井川里予黑料 改名风波后,又被爆私生活混乱
李小璐详细交代了当晚与PGOne的经过,结果跟大家想的一样!
科普:毒液共生体全图鉴,带你认识炫酷毒液的一家子
阿里职级体系(一文了解阿里腾讯)