上海一医院停车场拒收 5 角纸币并撕毁,网友怒了
上海一医院停车场拒收 5 角纸币并撕毁,网友怒了
8 月 4 日,
有网友爆料其在上海市浦东新区
人民医院停车场缴纳停车费时,
被收费员拒收 5 角纸币。

从视频中可以看出,男子与收费员争执不下,收费员将 5 角人民币当场撕毁,并代付了这部分停车费。
男子问其拒收原因时,收费员称:" 我们不收,没有为什么。"
视频发出后,相关话题迅速冲上同城热搜第一:

网友表示气愤:
" 撕毁人民币违法!"



近年来,随着线上支付方式的发展与普及,不少网友表示遇到过拒收现金,尤其是小额人民币的情况。就在今年 6 月,福州一收费站也发生了同样拒收 5 角纸币的情况,收费员称银行已经不收这个钱了。

最后,收费站其他工作人员收下了 5 角纸币。后续该收费站也就此事进行了道歉。
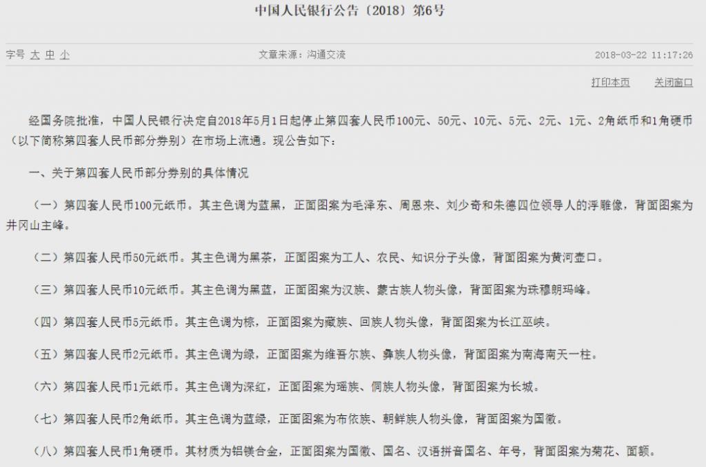
记者调查发现,在中国人民银行公告〔2025〕第 6 号中,其明确表示,中国人民银行决定自 2025 年 5 月 1 日起停止第四套人民币 100 元、50 元、10 元、5 元、2 元、1 元、2 角纸币和 1 角硬币在市场上流通。
但禁止流通的货币里并不包括 5 角纸币和 1 角纸币。

在《中华人民共和国人民币管理条例》第三条中明确规定,中华人民共和国的法定货币是人民币,以人民币支付中华人民共和国境内的一切公共和私人的债务,任何单位和个人不得拒收。
拒收人民币是一种违法行为。消费者如发现拒收或者采取歧视性措施排斥现金的行为,可以通过中国人民银行金融消费咨询热线电话 12363 等渠道进行投诉、举报,人民银行将会同相关部门及时处理。
你遇到过拒收现金的情况吗
在评论区告诉我们吧
新民晚报(xmwb1929)综合话匣子、都市快报、顶端新闻、网友评论等
-
- 王者荣耀:城会玩?现在的玩家已经流行开始用“波斯密码ID”了?
-
2025-11-05 19:30:48
-
- 女人拉黑删除你的几种心理
-
2025-11-05 19:28:33
-
- 什么是诚信
-
2025-11-05 19:26:18
-
- 九寨沟导游放狠话威胁游客购物?当地通报
-
2025-11-05 19:24:03
-
- 十万个冷笑话2即将上映,看看它的背后是多大的团队!
-
2025-11-05 19:21:48
-
- 健身的正确流程是什么,5个步骤,教你健身
-
2025-11-05 19:19:33
-
- 建设京津冀世界级城市群,为新发展格局提供新动力
-
2025-11-05 19:17:18
-
- LOL最自卑的五位英雄!木木第二,第一曾英俊潇洒复活后彻底毁容
-
2025-11-05 19:15:03
-
- 李佳航李晟喜得儿子,网友直呼:恭喜他们升级为爸爸妈妈!
-
2025-11-05 19:12:48
-
- 数据库新增骁龙 7+Gen2 能效曲线 “小 8+ ”对比 8+ 如何?
-
2025-11-05 17:13:30
-
- 如何了解一个人
-
2025-11-05 17:11:15
-
- 安踏收购斐乐(只是收购了在中国的部分商标运营权)
-
2025-11-05 17:09:00
-
- 火化的那些事:要将遗体切开吗
-
2025-11-05 17:06:45
-
- 湘南僵尸村最新消息(这种东西只不过是人虚构出来的)
-
2025-11-05 17:04:30
-
- 寒假来了 大学生用化学元素周期表写成绝世对联 网友:逼死文科生
-
2025-11-05 17:02:15
-
- 大荔,有一个“网红景点”,你知道是哪里吗?
-
2025-11-05 17:00:00
-
- 她“嫁给”青梅竹马 12 天后,最终不幸去世
-
2025-11-05 16:57:45
-
- 袋鼠袋子会不会很脏(袋鼠是怎么清洗自己的袋子的)
-
2025-11-05 16:55:30
-
- 超红巨星长什么样子(体积要比太阳大45亿倍)
-
2025-11-05 16:53:15
-
- 孙杨400自夺冠
-
2025-11-05 14:53:57



最新韩国电视剧(排名不分先后2025年韩剧必看指南)
认干亲到底好还是不好 认干亲有什么忌讳吗
盘点!顾了之合集(9本):《你是迟来的欢喜》《咬定卿卿不放松》
世界十大恐怖童谣,血腥玛丽用2800少女的血驻颜
母女二人“共侍一夫”,只因缺爱
李小璐详细交代了当晚与PGOne的经过,结果跟大家想的一样!
科普:毒液共生体全图鉴,带你认识炫酷毒液的一家子
网络上淦是什么意思梗出处,是替代干的同音字(出自b站up主)
井川里予黑料 改名风波后,又被爆私生活混乱
阿里职级体系(一文了解阿里腾讯)