中概股私有化 - 最后的盛宴(一)
中概股私有化 - 最后的盛宴(一)
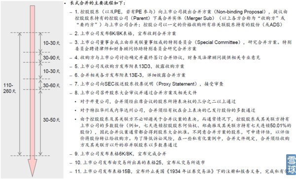
什么是私有化不用我说了,私有化流程具体每一步可能很多人还不是那么清楚,给大家画了个图,具体如下:

私有化流程中有这么几个关键节点,需要思考:
(1)公告宣布收入私有化offer:为什么要私有化,动机是什么?真的假的?
(2)成立特别委员会,雇佣律师、财务顾问:雇佣了谁?花了大钱雇了知名投行律所还是不知名的律所?侧面私有化严肃程度。
(3)签署具有法律约束力的方案:有一些公司在宣布收到非法律效力的私有化offer之后就没有然后了。。
(4)股东大会投票:看注册地在哪,开曼的话一般2/3投票同意即可通过
私有化过程中,为什么会产生套利机会呢?我们以分众传媒为例:

股票市场其实是很情绪化的, 经常上下波动,对于私有化,套利机会就来自于股价的波动。从上面分众的例子可以看出,股价波动一般分为两个阶段:第一个阶段是从宣布私有化到正式签署法律效力协议之前,第二个是签署协议之后到deal close。其实两个阶段都有机会。
以分众为例,第一阶段年化收益率大概在23%,第二阶段同样可以达到23%。一般来说年化20%-30%是没问题的。当然,重要的是要确定这个私有化交易是不是真的,还是大股东忽悠来抬升股价的。比如XXX、公司
这里涉及到两个问题,(1)私有化能否成功如何判断,如何从细节挖掘,历史成功概率多大?(2)私有化有长有短,一般流程是多长时间?
休息时间到,下回分解。
补充一句,私有化套利不仅仅在美国可行,在欧洲、香港、日本市场同样有相同的机会。由此还可衍生出逻辑相同的并购套利策略。下面给大家看一个香港市场的套利机会:

跟踪私有化其实也挺累的,要跟踪每一个公告的公司,读offer,读13D、13E,看条款,经常好几百页。当然最厉害的还是直接私有化上市公司,比如 @Ricky
-
- 至美泸西、印象泸西
-
2025-09-30 19:22:17
-
- 张也55岁仍未婚与63岁的吕继宏互相陪伴多年,不结婚也幸福!
-
2025-09-30 19:20:01
-
- 娱乐圈身材最好、最性感的10大女明星,快来看看你女神上榜了吗?
-
2025-09-30 19:17:46
-
- 杨幂胸有39D 杨幂教你独家丰胸术
-
2025-09-30 19:15:30
-
- 这才是鱼头豆腐汤的正宗做法,汤白如牛奶,没有一点鱼腥味,真棒
-
2025-09-30 10:37:46
-
- 长汀一中与美国洛杉矶埃尔兰乔高级中学缔结飞虎队友谊学校
-
2025-09-30 10:35:30
-
- 养路费或可能再出江湖
-
2025-09-30 10:33:14
-
- 武汉全面禁止食用野生动物,除了蝙蝠,这些也在禁止范围之内
-
2025-09-30 10:30:59
-
- 推文:经典耽美虐文推荐,虐心虐身
-
2025-09-30 10:28:43
-
- 扫雷!鬼吹灯电影盘点,谁才是你心头的胡八一?
-
2025-09-30 10:26:27
-
- 内地女星张雅玫
-
2025-09-30 10:24:11
-
- 南京孩子不再要拼“五星一等”了 书人正式承诺“不发证书”
-
2025-09-30 10:21:55
-
- 林永健梅婷主演,这部讲述基层民警的电视剧在太原开拍了
-
2025-09-30 10:19:40
-
- 昆明市政协副主席戴彬到禄劝调研挂联乡村振兴重点帮扶县相关工作
-
2025-09-30 10:17:24
-
- 花鸟鱼虫市场70%的商铺恢复营业
-
2025-09-30 10:15:08
-
- 跟女朋友聊什么话题会增进感情?可以从以下几个方面找话题。
-
2025-09-30 10:12:53
-
- 不忘初心,警钟长鸣——深化“三个以案”警示教育,用身边事教育身边人
-
2025-09-30 10:10:37
-
- 31岁刘诗雯爱情事业双丰收!马龙爆料她已有男友,张继科是过去式
-
2025-09-30 10:08:21
-
- 杨幂直播化身高贵黑天鹅公主,亮片小黑裙搭配细高跟,干练又柔和
-
2025-09-30 10:06:05
-
- 很多人童年记忆的十部国产动画片,你都看过哪几部?
-
2025-09-30 10:03:49



女生对你透露感情史是什么意思?该怎么应对
4本都市YY种马文,萝莉控御姐控应有尽有,每一本后宫至少30起步
高晓松新作《越过山丘》歌词解读
《古惑仔》洪兴14位老大,你最多记得10个,后面4个你一定不记得
呼兰大侠就是杨中山呼兰大侠案真实情况
俞敏洪妻子照片(俞敏洪的婚史)
收音机十大名牌(收音机十大名牌第一名是谁)
20款棒针编织帽子,非常好看又实用,织女们收藏!附10款图样
3本妖艳女主撩清冷禁欲男主文:《欢喜债》撩人小妖精x高冷禁欲男
杨子父亲(杨子父亲最新消息)