探校实录之翠园中学(深圳老八大)
探校实录之翠园中学(深圳老八大)
2023年按照录取分数线排名Top15。

3月16日开放日拍摄的照片
学校简介: 始建于1964年,今年是该校60周年纪念。占地3.16万平方米,教学班56个,学生2800人。

作为深圳市老牌重点中学,罗湖区的教育旗舰,原八大名校之一,翠园中学以往的高考成绩有目共睹,21次获得深圳市“高考卓越奖”、曾有32人考入清华北大。

近几年因为新学校不断涌现,相比这些学校高大上的硬件设施,翠园中学的硬件不断被外界诟病,录取分数线排名不断下滑,近三年排名分别为Top13,Top16 和 Top15。
尽管生源质量不断下降,但是翠园中学的高考成绩依然亮眼,被各机构中考升学专家评为目前二十大里面性价比最高的学校,教学质量毋庸置疑。
在3月16日的开放日活动上,郭玉竹校长称翠园中学2024届高三深一模成绩总体排名Top10(这届录取分数线排名Top13)。

2023届高考成绩
郭校承诺2025年9月新校区(占地2.2万平方米,总投资3.75亿元)将投入使用,到时候学校硬件特别是宿舍(4人间)将实行最高标准,也就是说2024级入学的高一学生在高二会整体搬迁至新校区。老校区将作为高三专用。

地理位置:
深圳市罗湖区东门北路1016号,地铁3号线翠竹站B1出口步行200米左右。
新校区在原明珠学校,翠竹地铁站B2出口步行300米,距老校区直线距离400米。
高考数据:
2023届高考特控率83.2%,本科率100%,600分以上221人,600分率大概23.4%。
其他家长关注的信息:
>招生计划
2024年招生计划小于等于900人,一类自招58人,二类自招32人(足球、美术以及游泳待定)。
>各类分数线
2023年录取分数线AC类559,D类558,Top15。
2024年指标生控制线AC类和D类均为532分。2023年一类自主招生控制线为500分。
>师资
正高级教师4人,特级教师3人,省市名师(名班主任)10人,市区学科带头人32人,骨干教师81人,各学科竞赛教练19人。硕士及以上学历占百分之五十。


>班型介绍
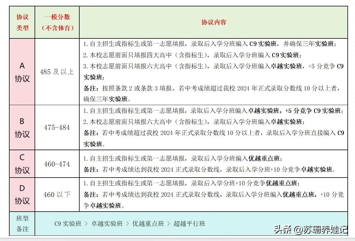
C9实验班>卓越实验班>优越重点班>超越平行班
目前一共18个班,15个物理类,3个历史类。郭校说即将开办港澳班,等待教育局批复中。
C9实验班(物化生): 共1个班,目标顶尖高校,只有理工班,没有历史类;郭校说实验班成绩超过四大平行班。
卓越实验班: 共3个班,目标一流高校(国内985高校),2个物理,1个历史;
优越重点班 : 共6个班,目标是著名高校(985、211高校,双一流高校)5个物理,1个历史类;
超越平行班: 共8个班,目标重点高校。7个物理,1个历史。

2024年签约协议
>从校长宣讲看办学理念
郭玉竹校长,毕业于北京师范大学数学系,曾担任深圳中学校长助理兼初中部校长,2021年9月调任至翠园中学担任翠园中学校长。


他上任之后,把现有校区进行了整体升级。比如购置了500多元一套的新课桌椅,还有教室、餐厅、校园绿化都进行了改造升级。

教室走廊

图书馆

高三教室
他本人还有很多头衔,正高级教师、特级教师、博士生导师、国际数学奥林匹克金牌教练,6次被中国数学会评为“全国高中数学联合竞赛优秀教练员”。
他长达两小时的宣讲是目前为止我听过的最激情澎湃、最具感染力的一次校长宣讲,被他的个人魅力圈粉。
除了介绍翠园中学的优势,他还讲到教育的目标——培养文明、幸福和快乐的人。他认为一所好学校,一定是面向全体学生发展、促进学生全面发展和重视学生个性发展的学校。整场宣讲,掌声不断,道出了家长们选校时最在意的点。
另外,因为他自己有深中工作的背景,和深圳中学朱校长是老同事,接下来他会推进翠园中学和深圳中学的进一步深度合作。


>办学特色
足球: 学校成立广东省首家正式注册的中学足球俱乐部,2022年有一名学生入选国家男子足球队; 并向清华大学等国内外著名学府输送高水平足球运动员68人; 学校曾夺得首届全国高中男子校园足球联赛冠军以及多次深圳市大中小学生校园足球比赛冠军。
美术: 有多名美术特长生考入清华大学
科创和各类学科竞赛如图



>四大学院





>体育运动以及社团
每周三节体育课,选择适合自己的体育项目;



学校现有社团52个

>食宿情况
餐厅自营。郭校到任后,对学校餐厅硬件进行了整体升级。食堂口味反应不一,如果觉得不好吃,可以去学校书吧买别的东西吃,也可以叫外卖。


住宿:
目前高一男生住学校附近的贝岭居宾馆,封闭管理,有宿管老师,有学校保安,早晚大巴接送,费用跟住校内一样,4-6人间,有衣柜,空调,浴室。住在校外的这部分学生中午要趴在教室桌子上午休。
开放日那天,招生老师说家长可以自行去贝岭居宾馆参观了解。
其他学生校内住8-14人间,高二历史类女生是14人间。



往届师兄师姐以及家长都建议能走读就走读,宿舍条件比较艰苦。
>自招入围和考试
上午机考85%(数理化占比6:3:1),下午面试15%;
自招招生按照1:5入围,选拔标准是根据初三适应性考试、二模、特长以及获奖情况。
>开学考和分班情况
没有开学考。三次分班,入学以中考成绩和签约情况分班;高一下选科分班;高三分班。
>作息和晚自习坐班
早上6:20起床,晚上9:30下自习;
晚自习坐班:6:30到9:30晚自习,双班主任制,单人单班。

>考试频率
月考,期中,期末
>培优补弱课程
高一只有培优,高三有培优补弱
总体评价:
开放日当天采访的学生反映学校重理轻文,但是各大机构的评价却是文理均衡,也许在深圳普遍偏理的大环境下,翠园中学已经属于文理较均衡的学校;
学生还反映已有一批经验丰富且非常负责任的老教师退休,让他们非常不舍,接下来还会有一批,因此有部分家长担心,翠园中学整体的师资是否会受影响,但是相信在郭校带领下,打造一支老中青结合的战队不是一句空话。
#精品长文创作季#
#深圳高中推荐#
-
- 当年孙红雷拍戏后不敢看回放,现场怼导演:如果我疯了治疗费你掏
-
2025-09-21 02:09:55
-
- 8000万现金!这家企业现场发红包!全国出名了!
-
2025-09-21 02:07:40
-
- 《人世间》主演殷桃:前夫入狱10年,经历多段感情后依旧孤身一人
-
2025-09-21 02:05:24
-
- 圣彼得堡爆炸致11死45伤 —车厢里每个人都以为自己要死了
-
2025-09-21 02:03:08
-
- 一句脏话葬送22年努力!看着满头白发的周炜,郭冬临效应还在继续
-
2025-09-21 02:00:53
-
- 科普:“一级警督”是什么级别的警察?
-
2025-09-21 01:58:37
-
- 灰姑娘和变态男的故事?又一部毁童年的成人剧
-
2025-09-21 01:56:21
-
- 河南一老师性侵16名小学女生,谁成绩好就性侵谁,谎称这是自然课
-
2025-09-21 01:54:05
-
- 中国人民解放军“五虎上将”
-
2025-09-21 01:51:49
-
- 洛宁县:宜居宜业更宜游
-
2025-09-20 20:27:50
-
- 过目难忘的“海上违建”:日本海军“扶桑号”战列舰的生命历程
-
2025-09-20 20:25:35
-
- 终南山“隐士”已高达上万人,老道士曾直言:大多都“心怀鬼胎”
-
2025-09-20 20:23:19
-
- 赵丽颖跟张娜拉,究竟有多不像,她们的整体造型可以告诉你
-
2025-09-20 20:21:03
-
- 久违的张国民再现身 80年代北影厂当家小生 73岁精神矍铄很时尚
-
2025-09-20 20:18:48
-
- 63岁的刘佩琦,曾因容貌自卑,15年龙套生涯,终用实力证明自己
-
2025-09-20 20:16:32
-
- 老话“出门饺子、进门面”:为啥出门前要吃饺子?有啥寓意?
-
2025-09-20 20:14:17
-
- 认识军用运输机
-
2025-09-20 20:12:01
-
- 中国海域概览
-
2025-09-20 20:09:46
-
- 芜湖新兴铸管有限责任公司:让新兴青年成为企业高质量发展的绿色动能
-
2025-09-20 20:07:30
-
- 东西方文明对望:这世界还是平的吗?
-
2025-09-20 20:05:14



女生对你透露感情史是什么意思?该怎么应对
乔任梁被吊起来的照片(乔任梁被吊着的图片)
4本都市YY种马文,萝莉控御姐控应有尽有,每一本后宫至少30起步
《古惑仔》洪兴14位老大,你最多记得10个,后面4个你一定不记得
呼兰大侠就是杨中山呼兰大侠案真实情况
俞敏洪妻子照片(俞敏洪的婚史)
收音机十大名牌(收音机十大名牌第一名是谁)
20款棒针编织帽子,非常好看又实用,织女们收藏!附10款图样
杨子父亲(杨子父亲最新消息)
3本妖艳女主撩清冷禁欲男主文:《欢喜债》撩人小妖精x高冷禁欲男